ClickStack - 示例日志、追踪和指标
本指南通过一个示例数据集演示 ClickStack 开源版和托管版的使用方式。
- 托管版 ClickStack
- ClickStack 开源版
下载示例数据
为了在 UI 中填充示例数据,请下载以下文件:
此文件包含来自我们公开的 OpenTelemetry demo 的示例日志、指标和追踪数据——这是一个包含微服务的简单电子商务应用。将此文件复制到您选择的目录中。
加载示例数据
要加载此数据,只需将其发送到已部署的 OpenTelemetry (OTel) 收集器的 HTTP 端点。
运行以下命令将数据发送到 OTel collector:
这模拟了 OTLP 日志、跟踪和指标数据源向 OTel collector 发送数据。在生产环境中,这些数据源可能是各种语言的客户端,甚至是其他 OTel collector。
返回到 Search 视图,您应该会看到数据已开始加载(如果数据未显示,请将时间范围调整为 最近 1 小时):

数据加载需要几分钟时间。请等待加载完成后再进行后续步骤。
探索会话
假设我们收到用户在支付商品时遇到问题的报告。我们可以使用 HyperDX 的会话回放功能来查看他们的使用体验。
从左侧菜单中选择 Client Sessions。

此视图用于查看电子商务商店的前端会话。在用户结账并尝试完成购买之前,会话保持匿名状态。
注意:部分包含电子邮件的会话存在关联错误,这可能证实了交易失败的相关报告。
选择一个包含失败记录和关联电子邮件的追踪。在后续视图中,我们可以重放用户的会话并查看其问题。点击播放按钮以观看会话。

回放显示用户浏览网站并将商品添加到购物车。您可以直接跳转到会话后续部分,查看他们尝试完成支付的过程。
时间线上的所有错误均以红色标注。
用户无法下单,且未显示明显错误。向下滚动至左侧面板底部,该面板包含来自用户浏览器的网络和控制台事件。您会注意到在调用 /api/checkout 时抛出了 500 错误。

选择此 500 错误。Overview 和 Column Values 均未指出问题的来源,仅表明该错误是意外的,并导致了 Internal Error。
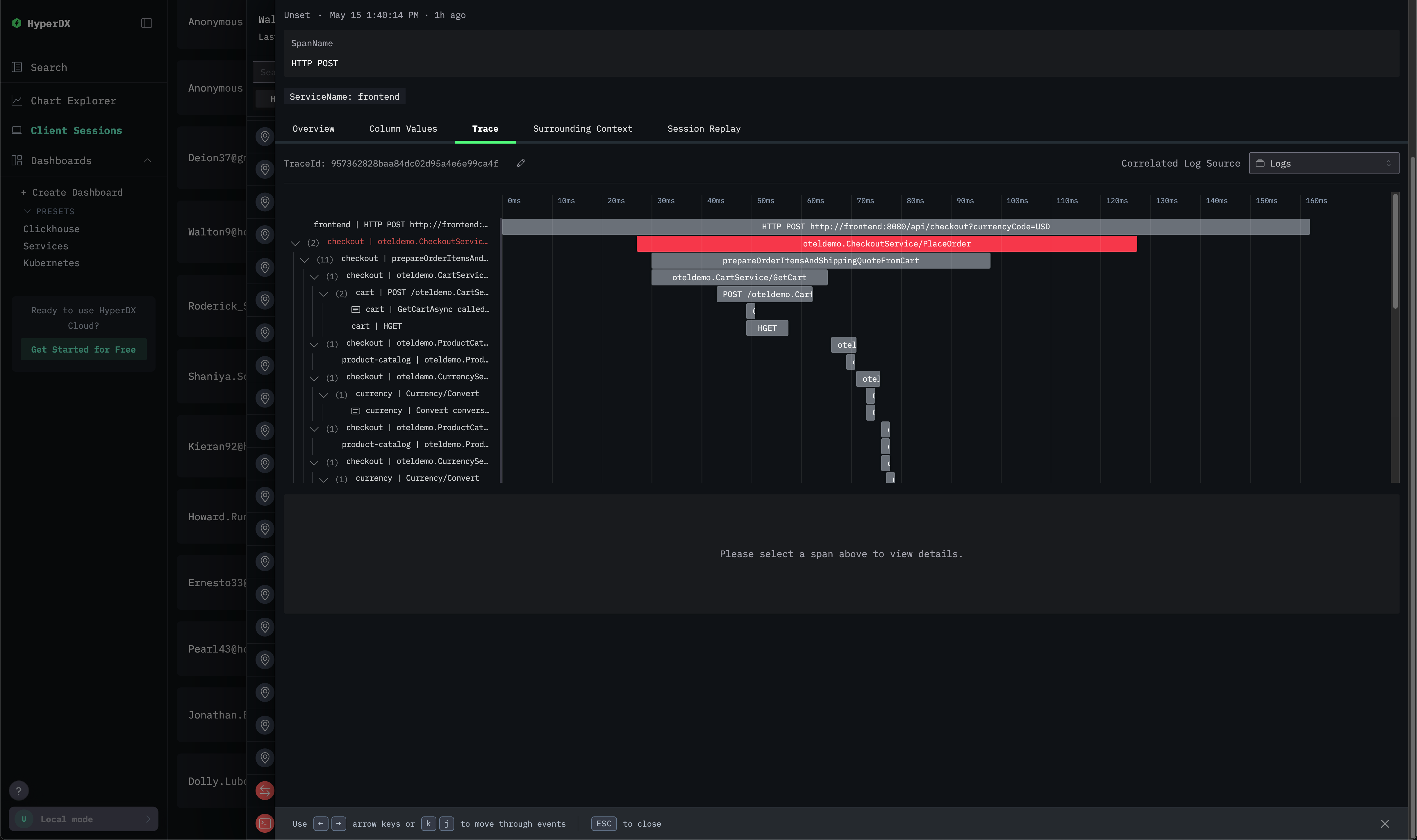
探索追踪
导航至 Trace 选项卡以查看完整的分布式跟踪。

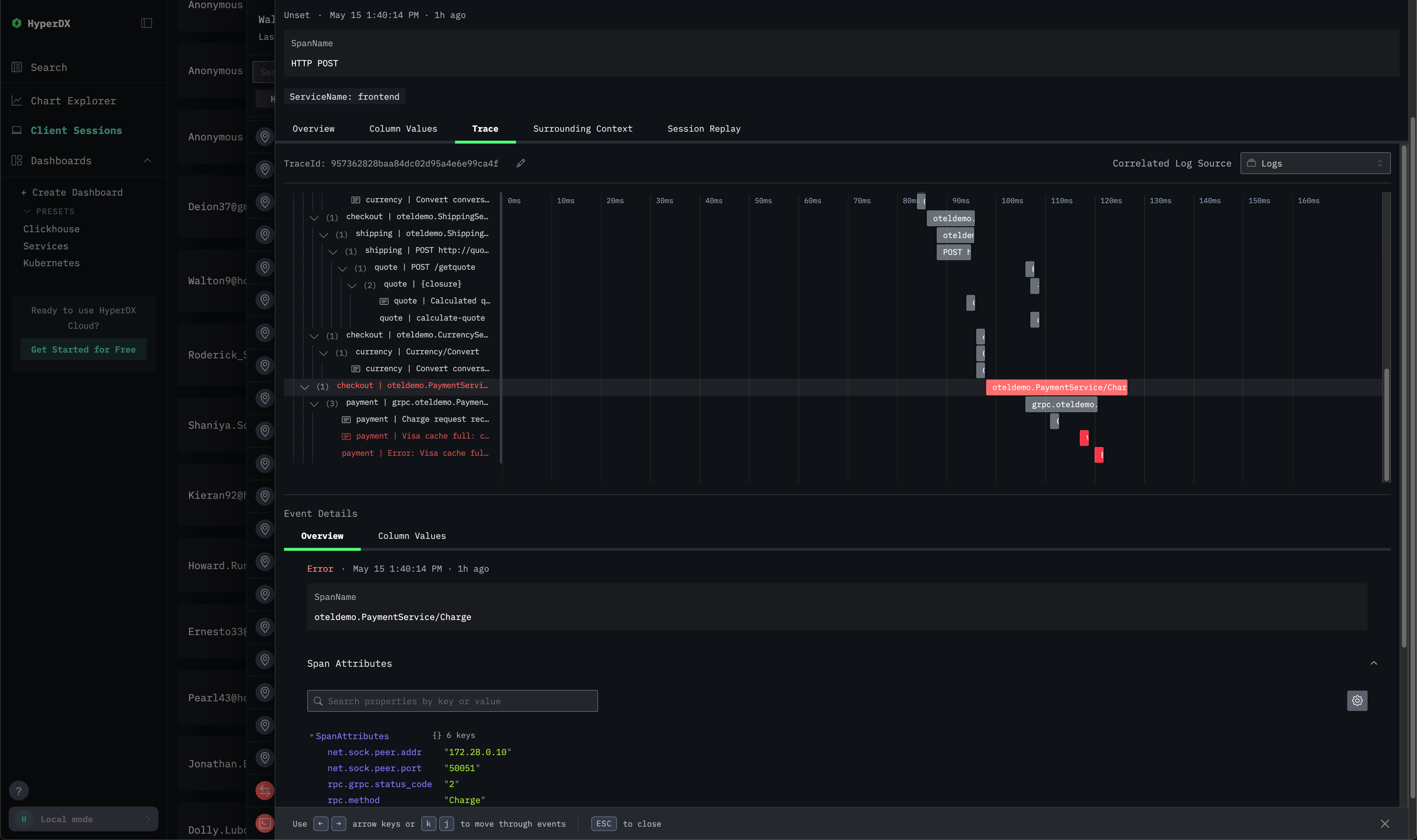
向下滚动追踪信息以查看错误的来源 - checkout 服务 span。选择 Payment 服务 span。

选择 Column Values 选项卡并向下滚动。可以看到该问题与缓存已满相关。

向上滚动并返回追踪视图,可以看到日志已与 span 关联,这得益于我们之前的配置。这些日志提供了更多上下文。

我们已确定支付服务中的缓存已被填满,导致支付无法完成。
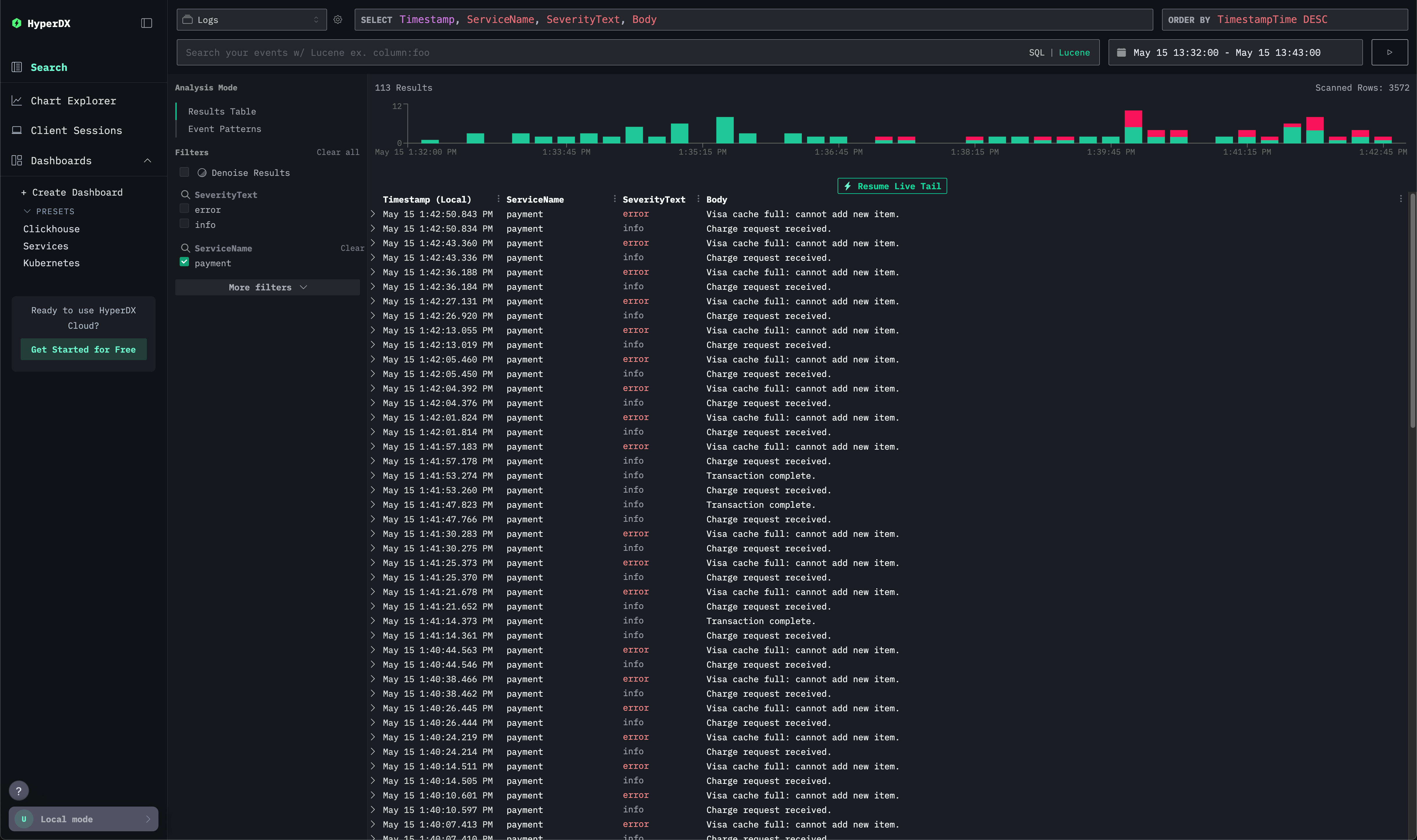
浏览日志
如需了解更多详细信息,可以返回到 Search:
从数据源中选择 Logs,并对 payment 服务应用筛选条件。

可以看到,虽然该问题是最近才出现的,但受影响的支付数量较多。此外,与 Visa 支付相关的缓存似乎正在引发问题。
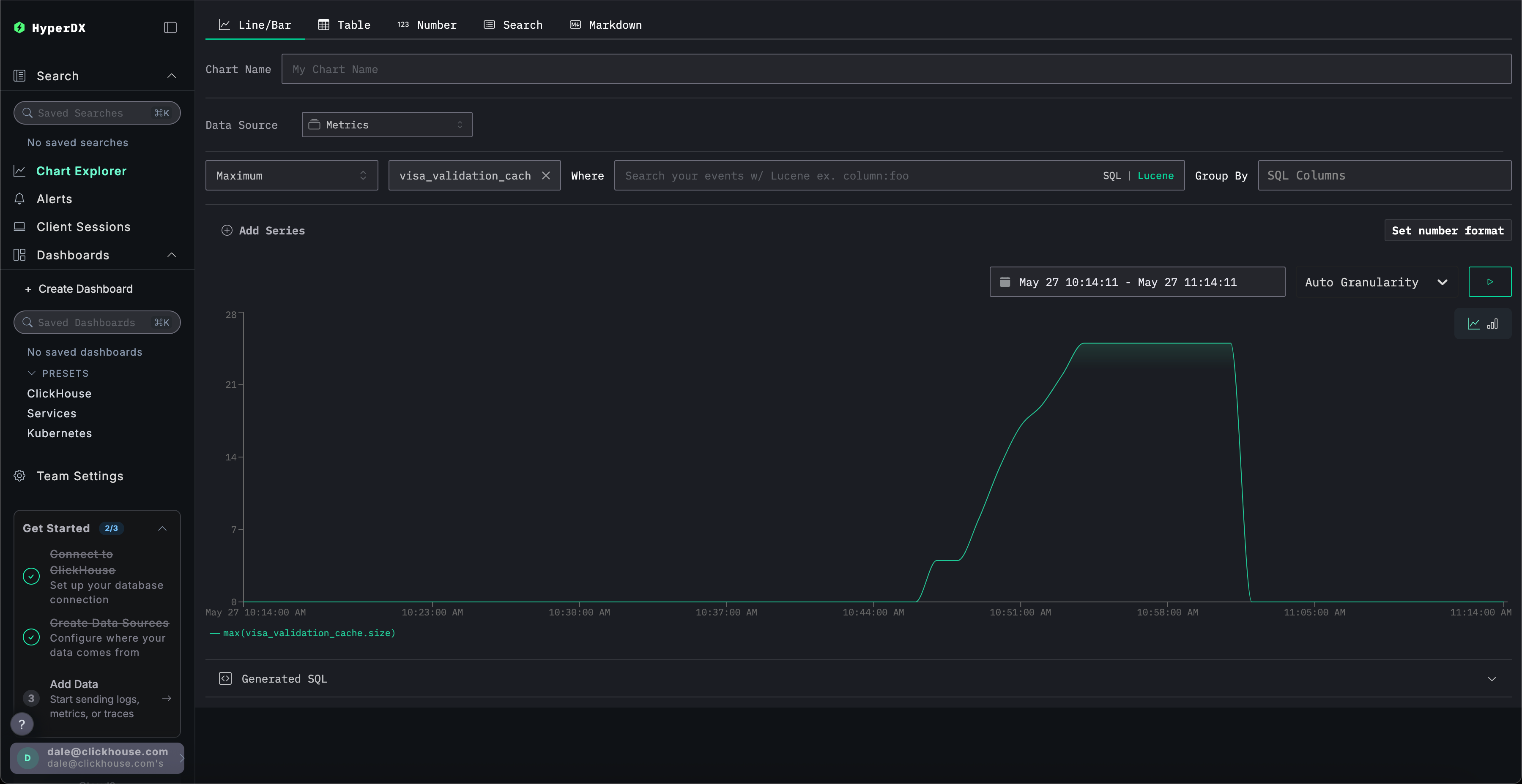
图表指标
虽然代码中明显引入了错误,但我们可以使用指标来确认缓存大小。导航至 Chart Explorer 视图。
选择 Metrics 作为数据源。在图表构建器中配置绘制 visa_validation_cache.size (Gauge) 的 Maximum 值,然后点击播放按钮。可以清楚地看到,缓存在达到最大容量之前持续增长,达到上限后开始产生错误。

以下示例假设您已按照一体化镜像的说明启动开源 ClickStack,并已连接到本地 ClickHouse 实例。
复制摄取 API key
导航至 Team Settings 并从 API Keys 部分复制 Ingestion API Key。此 API key 可确保通过 OpenTelemetry collector 进行的数据摄取安全可靠。

下载示例数据
为了在 UI 中填充示例数据,请下载以下文件:
此文件包含来自我们公开的 OpenTelemetry demo 的示例日志、指标和追踪数据——这是一个包含微服务的简单电子商务应用。将此文件复制到您选择的目录中。
加载示例数据
要加载此数据,只需将其发送到已部署的 OpenTelemetry (OTel) 收集器的 HTTP 端点。
首先,导出上面复制的 API 密钥。
运行以下命令将数据发送到 OTel collector:
这模拟了 OTLP 日志、跟踪和指标数据源向 OTel collector 发送数据。在生产环境中,这些数据源可能是各种语言的客户端,甚至是其他 OTel collector。
返回到 Search 视图,您应该会看到数据已开始加载(如果数据未显示,请将时间范围调整为 最近 1 小时):

数据加载需要几分钟时间。请等待加载完成后再进行后续步骤。
探索会话
假设我们收到用户在支付商品时遇到问题的报告。我们可以使用 HyperDX 的会话回放功能来查看他们的使用体验。
从左侧菜单选择 Client Sessions。

此视图用于查看电子商务商店的前端会话。在用户结账并尝试完成购买之前,会话保持匿名状态。
注意:部分包含电子邮件的会话存在关联错误,这可能证实了交易失败的相关报告。
选择一个包含失败记录和关联电子邮件的追踪。在后续视图中,我们可以重放用户的会话并查看其问题。点击播放按钮以观看会话。

回放显示用户浏览网站并将商品添加到购物车。您可以直接跳转到会话后续部分,查看他们尝试完成支付的过程。
时间线上的所有错误均以红色标注。
用户无法下单,且未显示明显错误。向下滚动至左侧面板底部,该面板包含来自用户浏览器的网络和控制台事件。您会注意到在调用 /api/checkout 时抛出了 500 错误。

选择此 500 错误。Overview 和 Column Values 均未指出问题的来源,仅表明该错误是意外的,并导致了 Internal Error。
探索追踪
导航至 Trace 选项卡以查看完整的分布式跟踪。

向下滚动追踪信息以查看错误的来源 - checkout 服务 span。选择 Payment 服务 span。

选择 Column Values 选项卡并向下滚动。可以看到该问题与缓存已满相关。

向上滚动并返回追踪视图,可以看到日志已与 span 关联,这得益于我们之前的配置。这些日志提供了更多上下文。

我们已确定支付服务中的缓存已被填满,导致支付无法完成。
图表指标
虽然代码中明显引入了错误,但我们可以使用指标来确认缓存大小。导航至 Chart Explorer 视图。
选择 Metrics 作为数据源。在图表构建器中配置绘制 visa_validation_cache.size (Gauge) 的 Maximum 值,然后点击播放按钮。可以清楚地看到,缓存在达到最大容量之前持续增长,达到上限后开始产生错误。


